Instance Verification Kit (IVK)
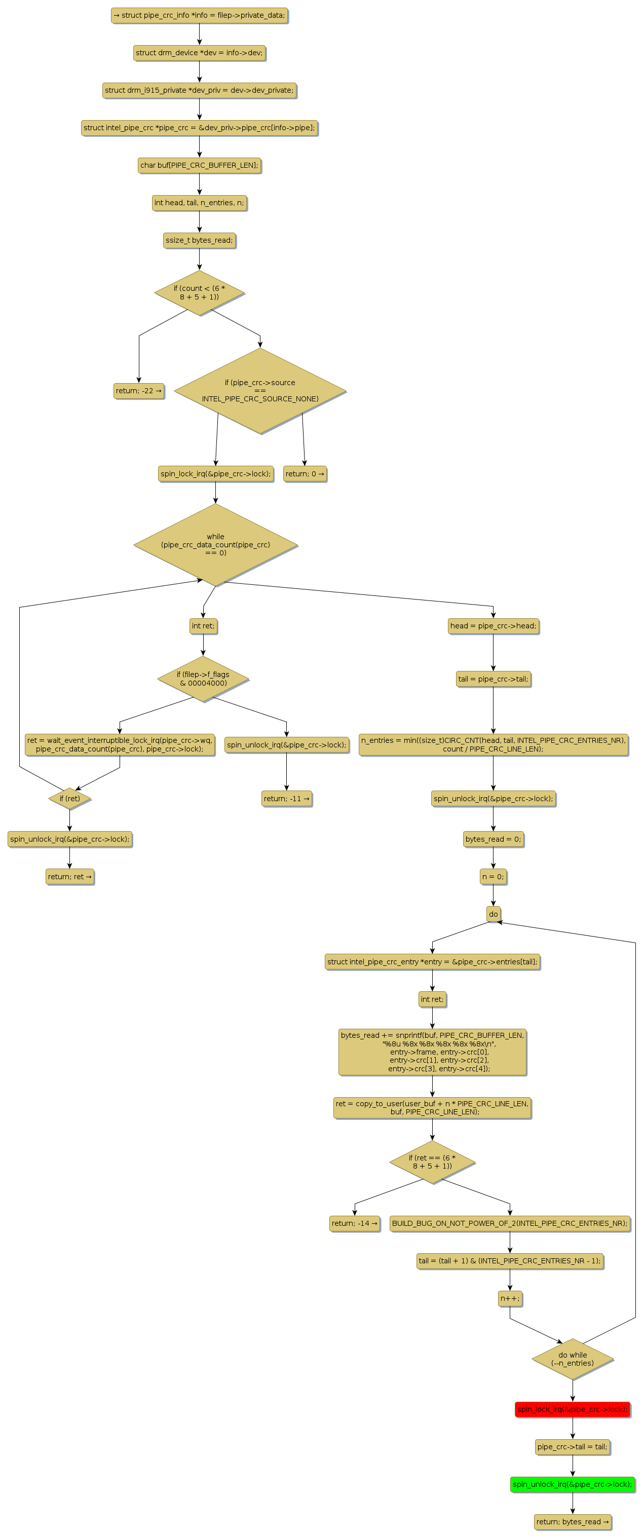
spin lock @ [81297+31+/linux-3.19-rc1/drivers/gpu/drm/i915/i915_debugfs.c]
Instance Signature: lock
|
The Matching Pair Graph:
|
|
Function Name
|
Control Flow Graph (CFG)
|
Events Flow Graph (EFG)
|
Source Correspondence
|
|
i915_pipe_crc_read
|
|
|
[79453+18+/linux-3.19-rc1/drivers/gpu/drm/i915/i915_debugfs.c]
|